AN Fashion

AN Fashion is an iOS App of AN Design company that assists their fashion department to sell the products in a smart way.

Overview

AN Fashion is an iOS App of AN Design company that assists their fashion department to sell the products in a smart way. Users can purchase the products online or they can generate an appointment with the production departments to customize the product as the user style. User have always a hard time to choose the right fit and size of their favorite cloths online, so that the AN fashion app provides measurement solutions to the users.

Role

Even though I was the UI Designer, I have got the opportunity to work with User research, and testing. My main role in the team was interaction, Visual Design and prototyping.

Timeline

7 Weeks

The Challenge

Customers those who buy the cloths online do not have the ability to physically inspect. So, the customers need to be made sure of the size and fit of the product they are going to buy. Product quality is the other primary challenge. Customer must have always a fear or frustration about the product when they buy cloths online.Dealing with returns from online shoppers has the one of the top challenges.
 
 

The Solutions

A chart of detailed size and fit information along with free shipping and return policy. Size can be measured in inches or centimeters. The description with the product must include color, style, pattern type, length, type, season, composition, materials, fabric, sheer and fit type. So that shoppers can understand that what they are going to buy exactly. Service that helps a local customer to create an appoint to discuss about their upcoming event grooming sessions.

Design Process

User research

Participants

We chose total five professionals and coworkers and conducted semi- structural interviews with them. We tried to find out the problems that they were facing while ordering an online product and also tried to discover the pain points, needs and requirements.

Interview Script

  • Tell me about the last time you bought clothes online?
  • How would you describe your typical online shopping experience?
  • What could be improved or enhanced?
  • What is the hardest part of online shopping?
  • What is your main reason for returning online clothes?
  • What are your biggest concerns about buying cloth online?
  • How comfortable are your buying cloths online?
  • How often do you buy online cloths?
  • Which is your favorite online shopping website?
  • What is your major problem faced on online shopping?
  • How do you manage your online cloth shopping?

Market Research

We read reviews and reports from various sources such as online shopping websites, fashion magazines, newspapers, etc to understand the market landscape, trends and identity gaps between the services available and user needs.

Research insights

Major Findings

Consumers today can shop literally everywhere within minutes, be it their workstations or homes, and most importantly, at any time of the day at their leisure.

Customer satisfaction level measure show products and services provided by retailer meet or surpass the e-consumer expectation. Overall, most of e-consumers reported to have satisfied experience with the quality and services offered to them by e-retailers.

Product discovery is a major part of the shopping process irrespective of medium offline or online. To discover specific products online respondents, visit Google, specific site for specific product categories, price aggregator sites and social media.

Quality parameters suggests considering all comprehensive factors to choose the best products, more variety of products sold indicates a better quality of products, Product quality is important to shop online, higher price indicates better product quality.

Design Goals

  Problem Space

Issues we found from research

  • Delivery issue
  • Lack of significant discounts in online shops
  • Lack of touch and feel of merchandise in online shopping
  • Lack of interactivity in online shopping
  • Payment Insecurities
  • Difficult to exchange items
  Persona

Understanding the user

We used Pesona and empathy map for the define methodes which helped us lot to figure out how to ideate the wifre framing and prototyping.

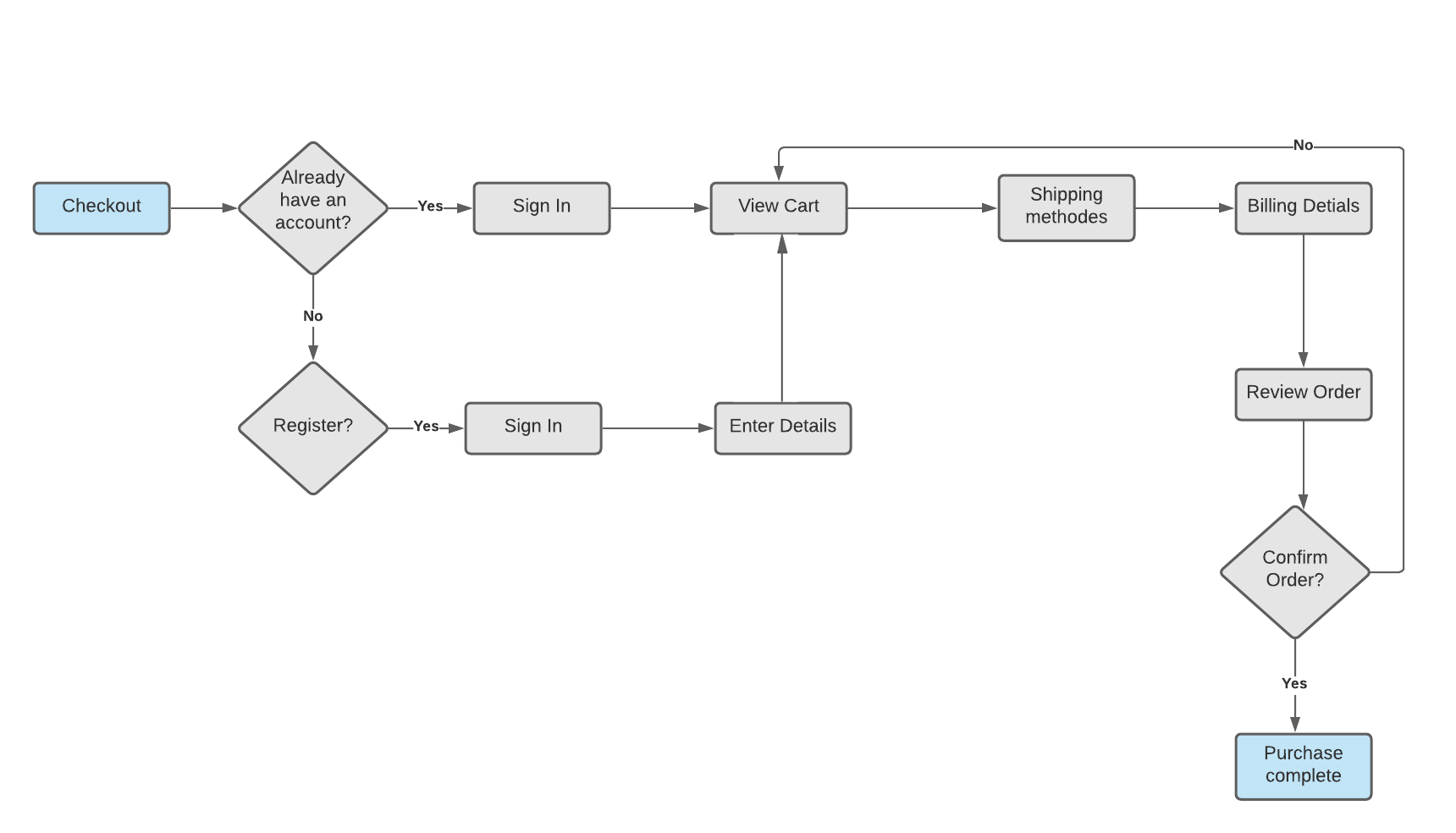
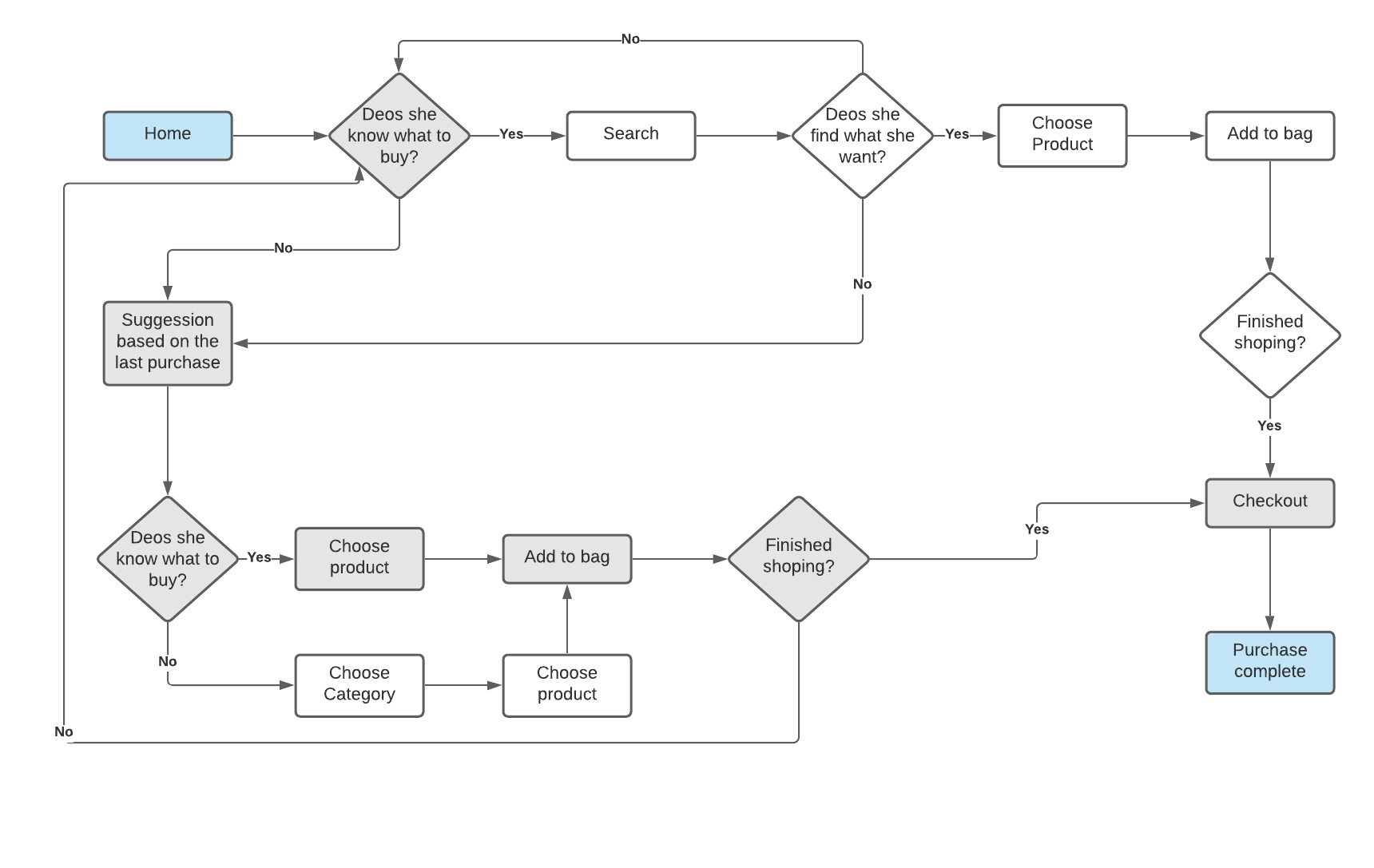
Flow Diagram

Mapping & organizing information

Designing for the user experience began from sketching out a typical user journey based on the accomplishment of specific tasks within the app. Once the user journey had been established, the team began to unpack the design flow for general and specific use cases.

Checkout Mapping & organizing information

Those who skip the registraion at the moment befor exploring the shopping, they have the oppertunity to register and setup their profile after the selections of the product. Registeration is primary process to the user because to set up profle will help them to track the product and secure payments.

Sketching

Designing initial interface

AN Fashion App

High Fedility Design

1. Login and Onboardings: View all the login and signup methodes of AN Fashion App. Onboardings helps user to understands the flow of App features.

2. Welcome and Offer PopUps: After the creation of user account, there are some offers which is porovide by the company for the first user to enlight their shopping experience. Also the simple way of cotegorization of men and women could help better user experiece to the user.

3. Categories and Filters: Defining catogories are very challenging for an online cloth shopping. The research finlized the categorization into a better place which the user can easly find the clothing as their taste and feelings. AN Fashion Designer head Anna Juliya, helped our team to figure the filter ideas because that was our biggest challenge.

4. Shopping Cart and Tracking: There were many phases we faced while researching and designing the shopping cart as well as traking methodes in the online clothing. Customers should be able to spot the cart icon. So locating the shoping cart in a better place which user can easly find was a hardest challenge. Give a notification to the user when they add an item to the cart, and it was awesome successfull experiece. Allowing users to edit the cart, link cart item to full product details and so many features defined to the cart section because the goal also emphasised on the frustation and fear of the user while shopping.

5. Checkout: Designed checkout section in a very convenient way for the better user experiece. Provided photos, specifications and links for the items in the shopping cart. We decided to keep the 'Back' button fully functional. Also provided a real time support for the users. The hardest challenges on this phase was to provide user a progress indicator and keeping the checkout interface simple.

Conclusion

Reflection & learning

AN Fashion App helped me a lot to grow in the UX research feild and designing section. As designers we tend to focus a lot on creating beautiful visuals, how perfect every pixel is going to look and often end up missing the bigger picture. This project helped me to understand the importance of considering business perspective in general and helping me to get closer to both client and final user of the product. The creation of AN Fashion App not only people and problem focused, but also ‘features’ focused. It is essential for designers to learn how pitch ideas and justify design decisions from a standpoint of how it’s going to make the company money, grow an audience, or make their experience better.